應急協同指揮解決方案
產品介紹
圍繞“戰時高效協作、平時互動演練、扁平化指揮”為核心理念,借助互聯網資源構建警情上圖、資源上圖、協同標繪、力量部署、指令聯動、遠程協助、事后回溯應用,打造支隊級平戰結合的協同指揮能力。
產品優勢
隨著城市化進程的加速和建筑物數量的不斷增加,城市火災的風險也在不斷增加。消防行業作為應對城市火災的重要力量,需要在滅火救援過程中利用現代科技手段,提高指揮員和消防員的應急處理能力,實現指揮、調度、協同的高效運轉。而態勢協同標繪作為一種集成了地理信息技術和通信技術的新型指揮模式,可以有效地解決傳統指揮模式的不足之處,提高現場指揮和協同能力。
在消防行業中,滅火救援需要在動態變化的環境下進行,消防指揮員需要實時獲取現場信息并制定相應的滅火救援方案,同時多個消防部門之間也需要進行信息共享和協同作戰。傳統的指揮模式存在指揮員難以獲取實時數據、協同困難、應急響應不夠迅速等問題,無法適應現代消防行業的快速發展。而利用態勢協同標繪技術,可以實現消防指揮員對現場情況的實時掌握、多部門間的信息共享和協同作戰,提高現場指揮和應急處理能力,有效保障人民生命財產安全。
因此,消防行業需要建立完善的態勢協同標繪系統,提高消防指揮員和消防員的應急處理能力,實現消防救援工作的高效、科學和安全。
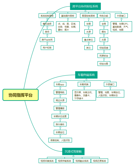
產品功能
1. 應急協同指揮系統

2. 車載終端系統

系統架構

產品規格
具體項目咨詢售前支持經理

請撥打:13632529526


